三亿(集团)体育科技有限公司官网
设为首页
|
关于我们
三亿体育简介
现任领导
系部设置
专门委员会
管理制度
党建工作
党建活动
党校工作
专题学习
学习资料
团队队伍
教师队伍
团队概况
硕士生导师
博士生导师
教学工作
中学公司产品案例库
精品课程
教学管理
教学计划
思政课教学
教学活动
学科科研
博硕学位点建设
省级重点学科
科学研究
博士后流动站
社会服务
研究机构
马克思主义基本理论研究中心
湖北青少年思想道德教育研究中心
湖北省高公司党建研究中心
三亿体育官网廉政文化研究中心
三亿体育官网农业硕士教育中心
学术讲坛
马克思主义论坛
求实 真知论坛
员工工作
党团建设
管理制度
学工平台
学工新闻
员工风采
毕业生工作
学习天地
青马之声
员工工作
员工工作动态
员工名录
员工风采
English
A Brief Introduction to the School of Marxism
教学工作
中学公司产品案例库
精品课程
教学管理
教学计划
思政课教学
教学活动
教学管理
当前位置:
站点首页
>
教学工作
>
教学管理
> 正文
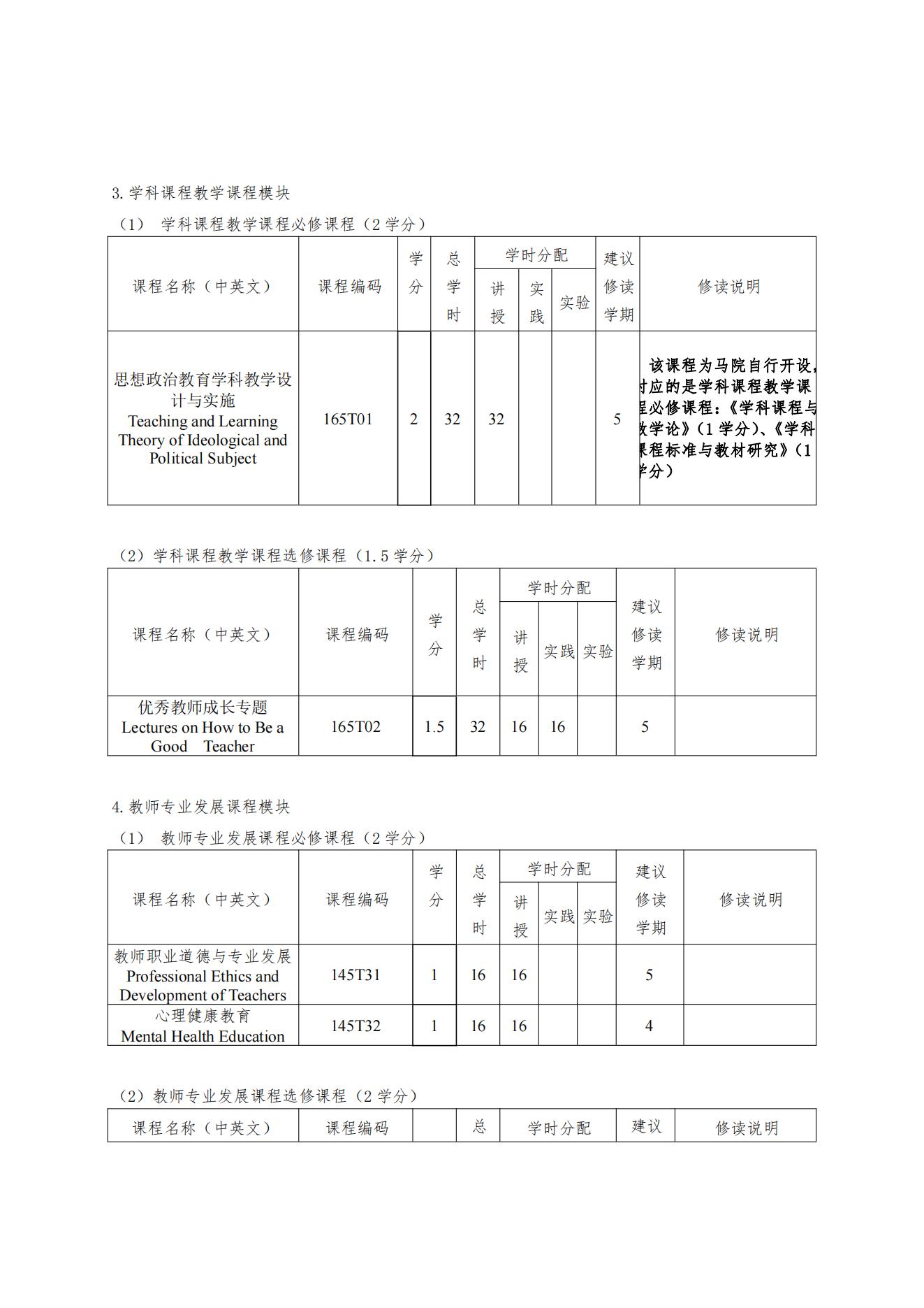
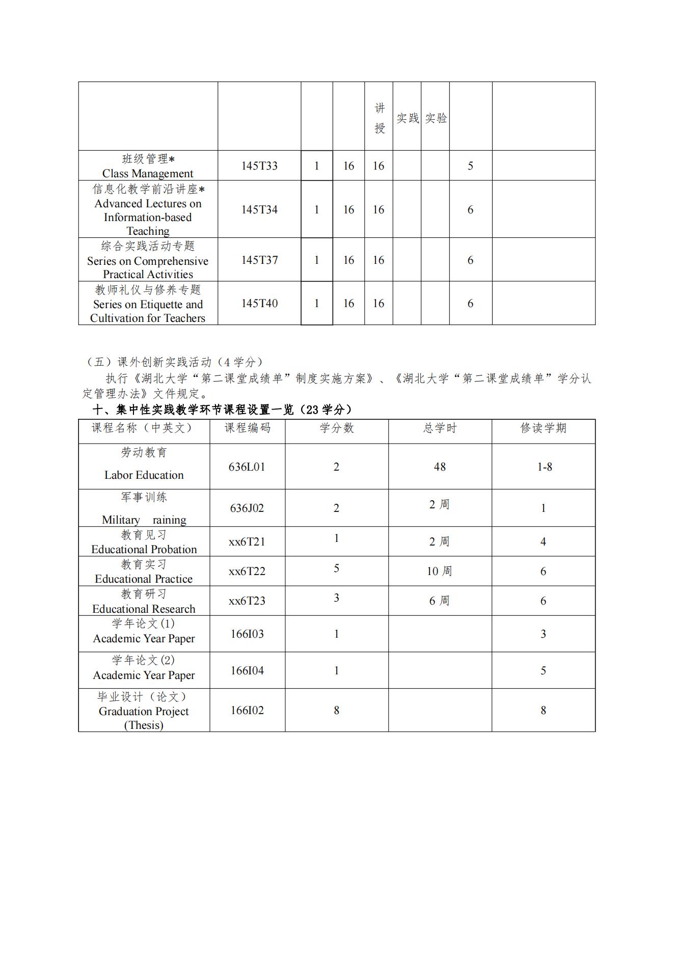
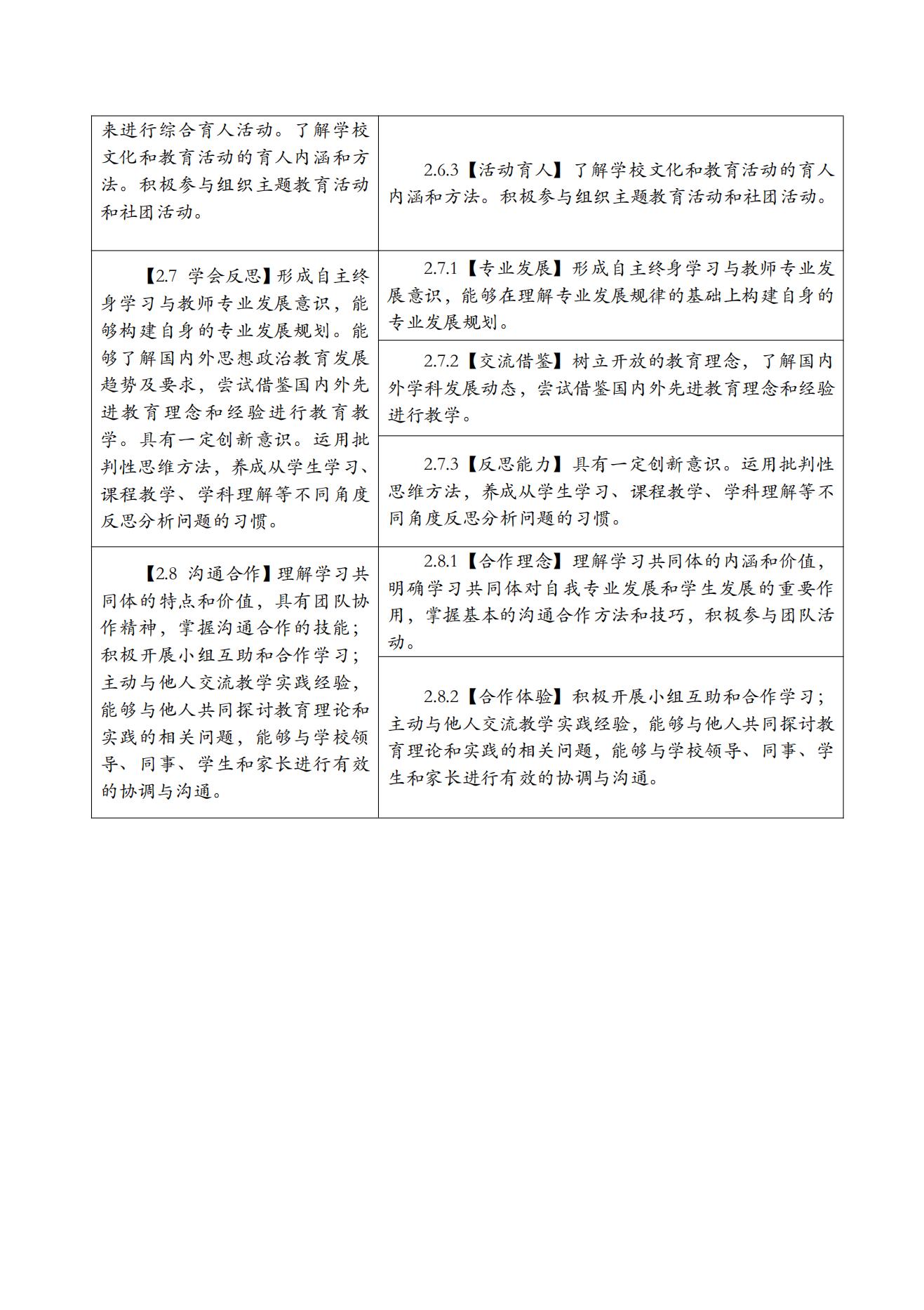
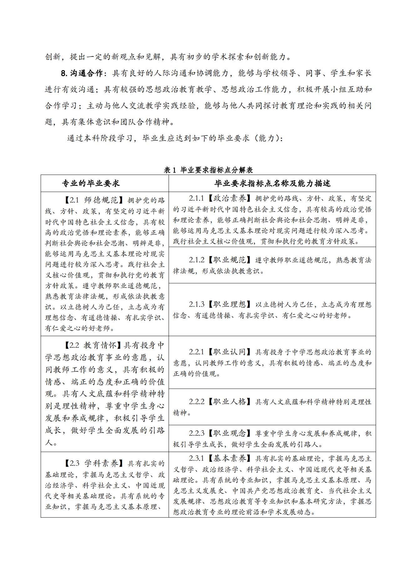
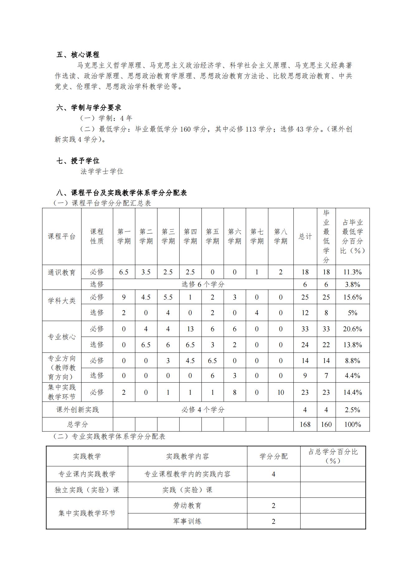
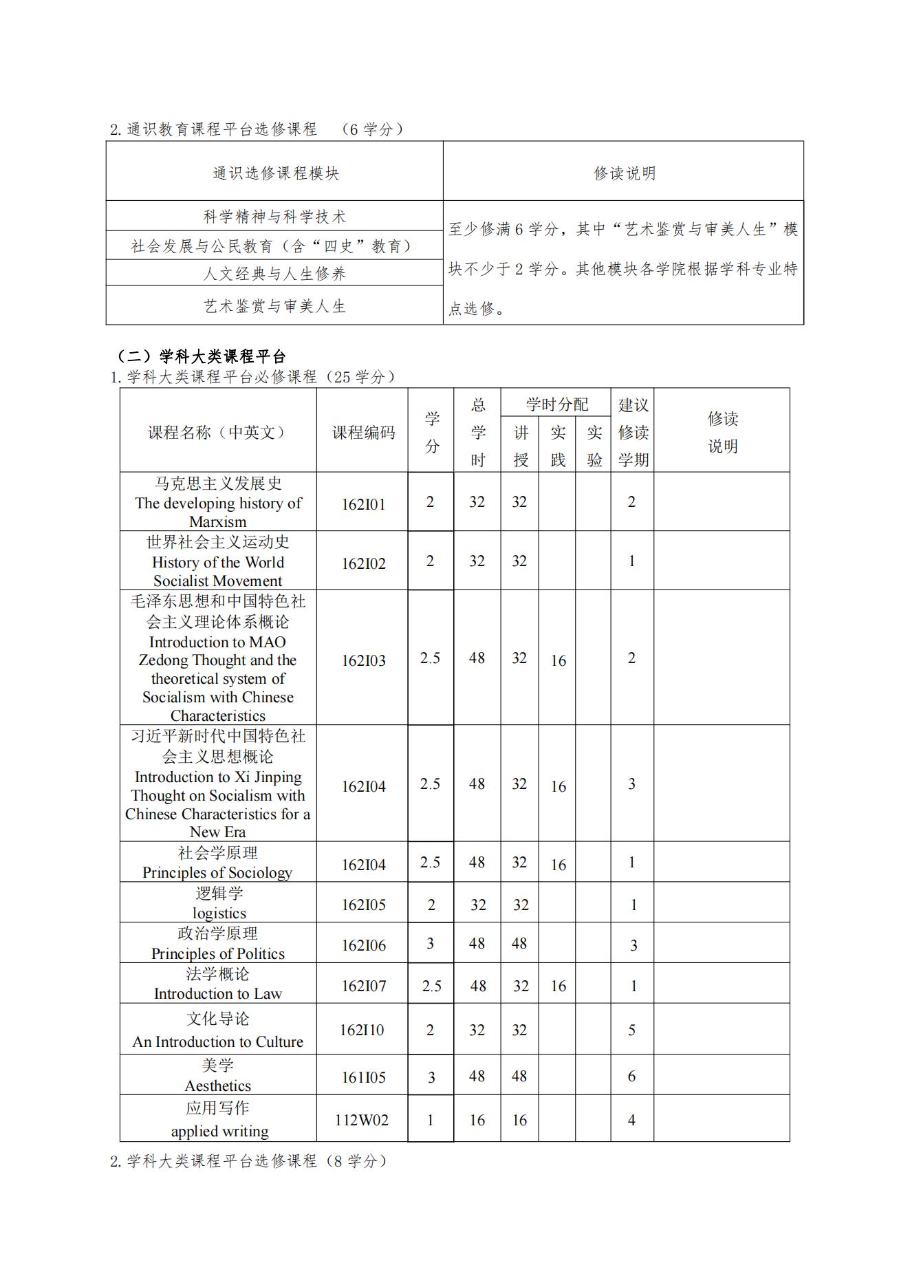
2022版三亿体育官网本科人才培养方案
发布日期:2022-10-04 作者: 来源:三亿体育 点击:
附件一:
思想政治教育专业本科人才培养方案2022版
下一条:
三亿体育官网本科课程考核命题与评卷细则
相关链接: